Texas Instruments TPS2663x Surge Protection Industrial eFuses

Texas Instruments TPS2663x Surge Protection Industrial eFuses are ease-of-use and positive 60V and 6A eFuse with a 31mΩ integrated FET. These eFuses feature a B-FET driver to control an external N-channel FET in the system designs, requiring protection from input reverse polarity faults. TPS2663x eFuses provide fault and a precise current monitor output enabling system status monitoring and downstream load control. PGOOD can be used to enable and disable control of the downstream DC-DC converters. Configuring the TPS2663x using the MODE pin allows flexibility between the two current-limiting fault responses (latch-off and auto-retry). These eFuses are used in I/O modules, sensor hubs, electronic circuit breakers, and factory automation.

The TPS2663x eFuses incorporate protection features that simplify system designs requiring protection. This feature is essential during system tests like IEC61000-4-5 industrial surge tests. Additionally, the TPS2663x eFuses feature an adjustable output power limiting (PLIM) functionality that simplifies the system design requiring compliance following the standards like IEC61010-1 and UL1310. Protection features are prevalent on the TPS2663x, including adjustable overcurrent protection, fast short circuit protection, output slew rate control, overvoltage protection, and under-voltage lockout.

Features

  • 4.5V to 60V operating voltage, 62V absolute maximum
  • Integrated 60V, 31mΩ RON hot-swap FET
  • Reverse polarity protection and reverse current blocking support with an external N-channel FET
  • 0.6A to 6A adjustable current limit (±7%)
  • Electrical fast transients (IEC61000-4-4) immunity and load protection during surge (IEC 61000-4-5) with Class-A system performance
  • Fast reverse current blocking (0.17µs)
  • Variants with adjustable output power limiting (±6%)
  • Power Good output (PGOOD)
  • Adjustable UVLO, OVP cut off, and output slew rate control for inrush current limiting
  • Charges large and unknown capacitive loads through thermal regulation during device power-up
  • Variants with 35V and 39V maximum over-voltage clamp
  • Selectable over-current fault response options between auto-retry and latch off (MODE)
  • Variants with 2x pulse over current support
  • Analog current monitor (IMON) output (±6%)
  • UL 2367 recognition recognized

Applications

  • Factory automation and control – PLC, DCS, HMI, I/O modules, sensor hubs
  • Motor drives – CNC, encoder supply
  • Electronic circuit breakers

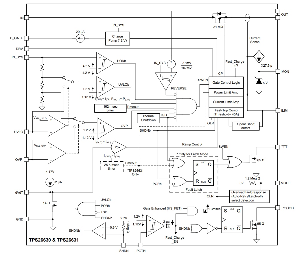
TPS26630 & TPS26631 Block Diagram

Block Diagram - Texas Instruments TPS2663x Surge Protection Industrial eFuses

TPS26632/TPS26633/TPS26635 Block Diagram

Block Diagram - Texas Instruments TPS2663x Surge Protection Industrial eFuses

Simplified Schematic

Schematic - Texas Instruments TPS2663x Surge Protection Industrial eFuses

IEC61000-4-5 Surge Performance at 24V Supply

Chart - Texas Instruments TPS2663x Surge Protection Industrial eFuses
Publicado: 2019-04-25 | Actualizado: 2024-07-23