Texas Instruments TPS2521x 4A eFuses
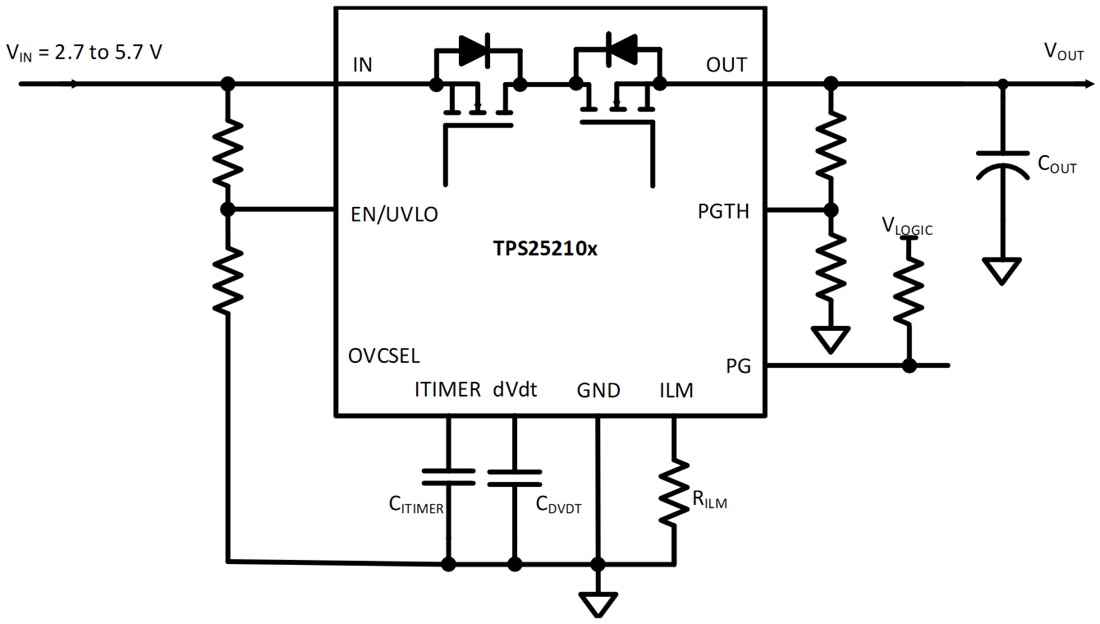
Texas Instruments TPS2521x 4A eFuses are a highly integrated circuit protection and power management solution in a small package. The devices provide multiple protection modes using very few external components and are a robust defense against overloads, short-circuits, voltage surges, reverse polarity, and excessive inrush current. With integrated back-to-back FETs, reverse current flow from output to input is blocked at all times, making the device well suited for systems that need load-side energy to hold up storage in case the input power supply fails.The output current limit level can be set with a single external resistor. It is also possible to get an accurate sense of the output load current by measuring the voltage drop across the current limit resistor. Applications with particular inrush current requirements can set the output slew rate with a single external capacitor. Loads are protected from input overvoltage conditions by clamping the output to a safe fixed maximum voltage (pin selectable). The devices are available in a 2mm × 2mm, 10-pin HotRod QFN package for improved thermal performance and reduced system footprint. The Texas Instruments TPS2521x are characterized for operation over a junction temperature range of –40°C to +125°C.
Features
- 2.7V to 5.7V wide operating input voltage range
- 28V absolute maximum
- Withstands negative voltages up to –15V
- Integrated back-to-back FETs with low On-Resistance (RON = 31mΩ (typ))
- Ideal diode operation with true reverse current blocking
- Fast overvoltage clamp (OVC) with a pin-selectable threshold (3.8V, 5.7V) with 5µs (Typ.) response time
- Overcurrent protection with load current monitor output (ILM)
- Active current limit response
- Adjustable threshold (ILIM) 0.5A - 4.44A
- ±10% accuracy for ILIM > 1A
- Adjustable transient blanking timer (ITIMER) to allow peak currents up to 2 x ILIM
- ±6% (IOUT ≥ 1A) output load current monitor accuracy
- Fast-trip response for short-circuit protection
- 500ns (Typ.) response time
- Adjustable (2 x ILIM) and fixed thresholds
- Active High Enable input with adjustable undervoltage lockout threshold (UVLO)
- Adjustable output slew rate control (dVdt)
- Overtemperature protection
- Power Good indication (PG) with an adjustable threshold (PGTH)
- IEC 62368 CB certification (pending)
- UL 2367 recognition (pending)
- Small footprint: QFN 2mm × 2mm, 0.45mm pitch
Applications
- Adapter input protection
- Enterprise storage - RAID/HBA/SAN/eSSD
- USB PD port protection
- Server/PC motherboard/add-on cards
- Monitors/docks
Simplified Schematic
Publicado: 2021-04-28
| Actualizado: 2022-03-11
