Texas Instruments TLV904xD Operational Amplifiers
Texas Instruments TLV904xD Operational Amplifiers (Op-Amps) are low-power, rail-to-rail input and output op-amps designed for high-gain, battery-powered applications. These Op-Amps employ a decompensated architecture supporting operation from ultra‑low 1.2V supplies to 5.5V rails, optimized for applications requiring noise gains of 10V/V or higher. The TLV904xD Op-Amps are among the few amplifiers capable of operating at supply levels as low as 1.2V, making them ideal for 1.5V coin‑cell designs. These devices operate over an extended temperature range of -40°C to 125°C. The TLV904xD Op-Amps are ideal for portable electronics, flow transmitters, smoke detectors, active filters, audio microphone preamplifiers, low-side current sensing, temperature transmitters, pressure transmitters, motion detectors, and pulse oximeters.
Features
- 3.1MHz wide gain bandwidth product
- 16µA/ch low quiescent current
- Operational from supply voltage as low as 1.2V
- 4.5µVp-p low integrated noise (0.1Hz to 10Hz)
- ±0.5mV low input offset voltage
- 1pA low input bias current
- Rail-to-rail input and output
- Decompensated, gain ≥ 10V/V (stable)
- Integrated RFI and EMI filters
- -40°C to 125°C extended industrial temperature range
- For a unity gain stable version, see: TLV9041/TLV9042/TLV9044 series
Applications
- Portable electronics
- Flow transmitter
- Smoke detector
- Active filters
- Audio microphone preamplifiers
- Low side current sensing
- Temperature transmitters
- Pressure transmitters
- Motion detector (PIR and uWave)
- Pulse oximeter
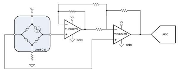
Block Diagram
Bridge Amplifier Circuit
