Power Integrations HiperLCS-2 Off-Line LLC Switcher IC Chipsets

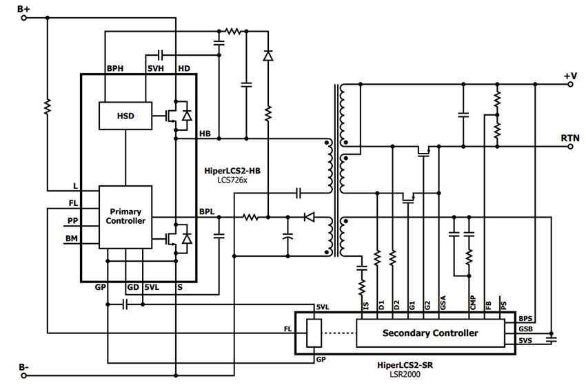
Power Integrations HiperLCS-2 Off-Line LLC Switcher IC Chipsets feature 600V half-bridge synchronous rectification and FluxLink feedback. These Power Integrations devices achieve high efficiency and a compact size in power supplies up to 220W with no heat sink and 1650W with a heat sink. The HiperLCS-2 IC chipset simplifies the design and manufacture of LLC resonant power converters. The LCS726x primary-side devices incorporate a 600V FREDFET in a half-bridge arrangement with control, level shifting, drive, and self-powered start-up. The LSR2000C master controller device provides reinforced isolated feedback, output sensing, and SR management.

The HiperLCS-2 chipset incorporates multiple protection features, including line over-/under-voltage protection, output overvoltage, and over-temperature shutdown. Device fault response options support common combinations of latching and auto-restart behaviors required by applications such as chargers, adapters, consumer electronics, and industrial systems.

Features

  • Highly integrated, compact footprint
    • Up to 98.1% efficiency
    • Very low component count and small footprint package
    • Up to 1650W with heat sink
    • Self-powered start-up
    • 600V half-bridge, rugged fast recovery body diode, auto dead time, hard switch detect, current sense, and thermal detect
    • HB auto dead time and hard switch detect
    • Selectable center frequency (90kHz, 120kHz, 180kHz, and 240kHz)
    • Secondary-side sensing and feedback control with fast transient response
    • Synchronous rectification driver
    • Integrated FluxLink™, HIPOT-isolated control link
  • EcoSmart™ – energy efficient
    • As low as 65mW no-load, including line sense
    • Output always in regulation, 0% to 100% load step
    • Easily meets all global energy efficiency regulations
  • Advanced protection/safety
    • HB and SR shoot-through protection
    • Power-up pin open/short check
    • System short-circuits, thermal, HB over-current protection (OCP), FB open, fast input line under-/over-voltage (UV/OV), and PMAX protection
  • Scalable power delivery
    • 80W to 1440W for adapter (free convection)
    • 520W to 1650W open frame (forced air)
  • Optional features
    • Auto-restart or latching fault response for output OVP/UVP
    • Latching or hysteretic primary over-temperature protection
    • External faults detect and remote on/off
    • Inrush-relay drive output pin
    • Provides start-up bias for the PFC stage
  • Variant options
    • HiperLCS2-HB - a half-bridge power device with integrated 600V FREDFETs
    • HiperLCS2-SR - a safety isolation device with synchronous rectification and FluxLink feedback
  • InSOP-24C, InSOP-24D, and POWeDIP-20B package options
  • Moisture Sensitivity Level (MSL) 3
  • Full safety and regulatory compliance
    • Reinforced isolation with >4000VAC isolation voltage
    • UL1577 4000VAC maximum isolation voltage, CQC, and TUV (EN62368-1) safety approved
  • -40°C to +105°C ambient temperature range

Applications

  • High efficiency power supplies up to 1650W continuous
  • Consumer electronics (TVs, PCs, e-bikes, EV 2-/3-wheelers, and tool chargers)
  • Industrial systems

Resources

  • Design Example Report DER-1060 - 1650W DC-DC LLC Resonant Half-bridge Converter with Synchronous Rectification using HiperLCSTM2-HB LCS7269Z and HiperLCS2-SR LSR2000C

Videos

Application Schematic

Schematic - Power Integrations HiperLCS-2 Off-Line LLC Switcher IC Chipsets

Block Diagrams

Block Diagram - Power Integrations HiperLCS-2 Off-Line LLC Switcher IC Chipsets
Publicado: 2025-09-11 | Actualizado: 2025-09-22