onsemi FPF2495CUCX IntelliMAX™ 28V Load Switch
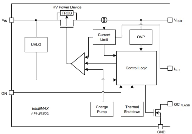
onsemi FPF2495CUCX IntelliMAX™ 28V Load Switch is an advanced load management switch that targets applications that require a highly integrated solution. The FPF2495CUCX switch provides overvoltage protection (OVP) and overcurrent protection (OCP) with adjustable current limit control. This load switch disconnects loads powered from the DC power rail (<6V) with stringent off-state current targets and high load capacitances (<100F). onsemi FPF2495C switch includes a slew-rate controlled low-impedance MOSFET switch (100mΩ maximum) and integrated analog features. This slew-rate controlled turn-on characteristic prevents inrush current and excessive voltage drop on power rails. The FPF2495C switch offers a true reverse-current blocking (TRCB) function that obstructs unwanted reverse current from VOUT to VIN during ON and OFF states. This load switch is suitable for applications that require a highly integrated solution.Features
- TRCB function
- No output discharge during OFF state
- Open-drain OCP on FLAGB
- Thermal shutdown
- Undervoltage lockout (UVLO)
- Logic CMOS IO meets JESD76 standard for GPIO interface and related power supply requirements
Applications
- Smartphones
- Tablet PCs
- Storage
- DSLR cameras
- Portable devices
Specifications
- 2.5V to 5.5V input voltage range (VIN)
- 28V absolute ratings at VOUT
- Adjustable current limit
- 0.05A to 2A (typical)
- 0.1A to 2A with 10% accuracy
- <0.1A with 15% accuracy
- 100mΩ RON (maximum) at 5V VIN and 1A IOUT
- Output OVP
- 5.6V (minimum)
- 5.8V (typical)
- 6V (maximum)
- 1.21mm x 1.21mm dimensions
Additional Resource
Functional Block Diagram
Typical Application Circuit Diagram
Publicado: 2020-08-19
| Actualizado: 2024-05-29
