MaxLinear SP3222E & SP3232E RS-232 Transceivers
MaxLinear SP3222E and SP3232E RS-232 Transceivers are intended for portable or hand-held applications such as notebooks or palmtop computers. The SP3222E and SP3232E have a high-efficiency, charge-pump power supply that requires only 0.1µF capacitors in 3.3V operation. This charge pump allows the these transceivers to deliver true RS-232 performance from a single power supply ranging from 3.0V to 5.5V. The MaxLinear SP3222E and SP3232E are 2-driver/2-receiver devices. This series is ideal for portable or hand-held applications such as notebooks or palmtop computers.The ESD tolerance of the SP3222E and SP3232E devices is over ±15kV for both the Human Body Model and IEC61000-4-2 Air discharge test methods. The SP3222E device has a low-power shutdown mode where the devices’ driver outputs and charge pumps are disabled. During a shutdown, the supply current falls to less than 1µA.
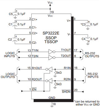
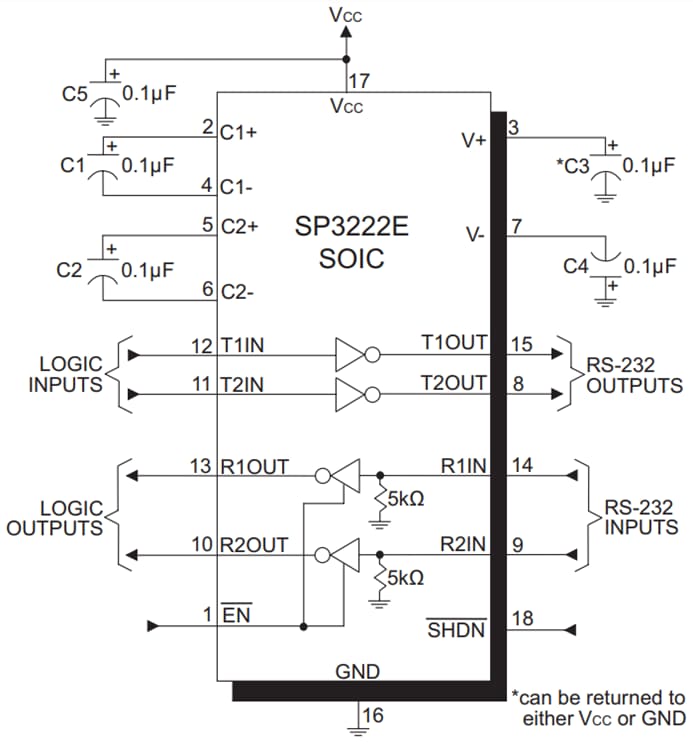
The MaxLinear SP3222E and SP3232E RS-232 Transceivers are available in SSOP, TSSOP, and SOIC package options for design flexibility.
Features
- Meets true EIA/TIA-232-F standards from a 3.0V to 5.5V power supply
- Minimum 120kbps data rate under full load
- 1μA low power shutdown with receivers active (SP3222E)
- Interoperable with RS-232 down to a 2.7V power source
- Enhanced ESD specifications
- ±15kV Human Body Model
- ±15kV IEC61000-4-2 Air Discharge
- ±8kV IEC61000-4-2 Contact Discharge
Applications
- Notebook and laptop computers
- Tablets
- Portable media players
- Handheld devices
Publicado: 2021-06-09
| Actualizado: 2022-03-11
