Broadcom ACPL-33JT Automotive 2.5A Gate Drive Optocoupler
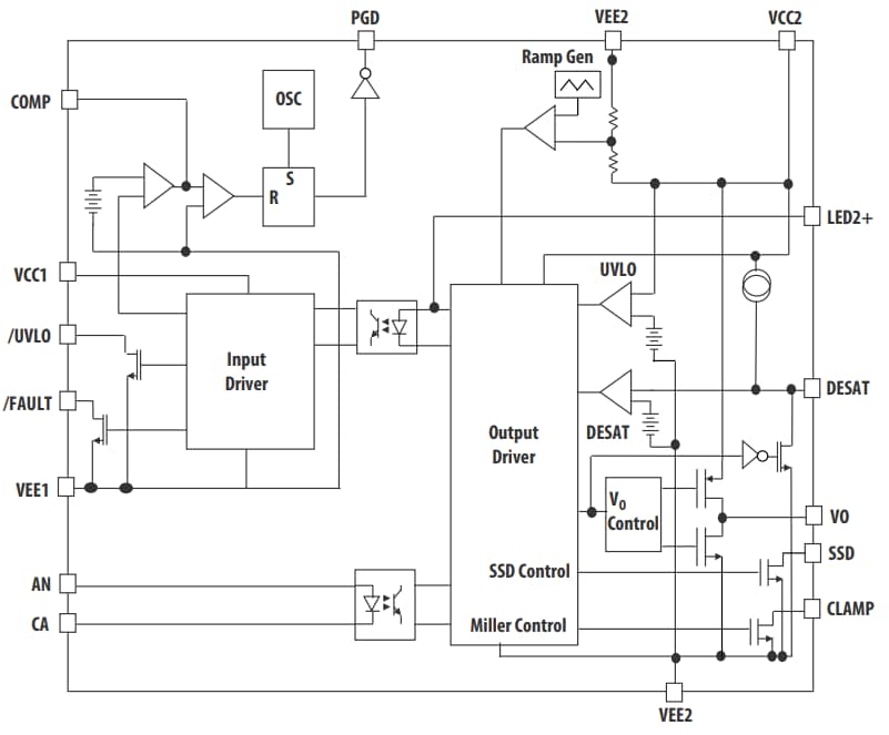
Broadcom ACPL-33JT Automotive 2.5A Gate Drive Optocoupler is an integrated flyback controller for an isolated DC-DC converter. The ACPL-33JT features IGBT desaturation sensing and fault feedback. The optocoupler has a peak output current of 2.5A max and a miller clamp sinking current of 2A. The Broadcom ACPL-33JT is qualified to AEC-Q100 grade 1 test guidelines with an automotive temperature range of -40°C to +125°C. This full feature optocoupler is housed in a compact, surface-mountable SO-16 package.Features
- Qualified to AEC-Q100 Grade 1 test guidelines
- -40°C to +125°C automotive temperature range
- Integrated flyback controller for isolated DC-DC converter
- 16V regulated output voltage
- 2.5A max. peak output current
- 2A Miller clamp sinking current
- 4.5V to 5.5V input supply voltage range
- > 50kV/μs at VCM = 1500V Common Mode Rejection (CMR)
- 250ns max. propagation delay
- Integrated fail-safe IGBT protection
- Desat sensing, "soft" IGBT turn-off, and fault feedback
- Under Voltage Lock-Out (UVLO) protection with feedback
- High noise immunity
- Miller current clamping
- Direct LED input with low input impedance and low noise sensitivity
- SO-16 package with 8mm clearance and creepage
- Regulatory approvals
- UL1577, CSA
- IEC/EN/DIN EN 60747-5-5
Applications
- Automotive isolated IGBT/MOSFET inverter gate drive
- Automotive DC-DC converter
- AC and brushless DC motor drives
- Hybrid and plug-in hybrid power train inverter
- Uninterruptible Power Supplies (UPS)
Functional Diagram
Publicado: 2016-06-02
| Actualizado: 2022-03-11
