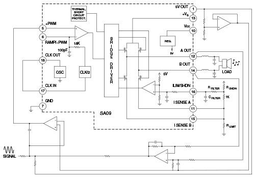
Apex Microtechnology SA09 5A 60V 500kHz Switching Frequency PWM
Apex Microtechnology SA09 5A 60V 500kHz Switching Frequency PWM can be used to lower the switching frequency or synchronize multiple amplifiers. The SA09 is ideal for brush-type motor drives, and direct access to the PWM input is provided for connection to digital motion controllers. The SA09 has protection features like current sensing, which includes amplitude and direction data for each half of the bridge circuitry. This feature allows the shutdown input to turn off all four drivers of the H-bridge output. A high side current limit and the programmable low side current limit protect the amplifier from shorts to supply or ground in addition to load shorts. The die's direct temperature sensing protects the H-bridge output MOSFETs from thermal overloads. This PWM amplifier is a hybrid product design housed in an 18-pin hermetic and isolated metal power package. The Apex Microtechnology SA09 only requires a one-inch square of board space.Features
- 500kHz high switching frequency
- 5 to 40V (80V P-P) full-bridge output
- 5A high output current
- Fault protection
- Shutdown control
- Synchronizable clock
Applications
- High fidelity audio amplifier
- Brush-type motor control
- Vibration cancelling amplifier
Videos
Typical Applications
Publicado: 2020-08-20
| Actualizado: 2024-04-04
