Analog Devices / Maxim Integrated MAX14699 Overvoltage Protection (OVP) Device
Analog Devices MAX14699 Overvoltage Protection (OVP) Device can be used to protect low-voltage systems against voltage faults up to +28VDC. The MAX14699 features a low 38mΩ (typ.) on-resistance (RON) internal FET with an internal clamp that protects from up to +100V surges. The Analog Devices MAX14699 minimizes voltage rise on OUT during an overvoltage event and features a 100ns (typ.) overvoltage response time. The internal FET is quickly turned off to prevent damage to the protected downstream components when the input voltage exceeds the overvoltage threshold.Features
- Protects high-power portable devices
- Wide operating input voltage protection from +2.1V to +28V
- 4.5A continuous current capability
- Integrated 38mΩ (typ.) N-channel MOSFET switch
- Fast 100ns (typ.) response time
- Flexible design
- Adjustable overvoltage-protection trip level
- Wide adjustable OVLO threshold range from +4V to +20V
- 13.75V preset internal accurate OVLO threshold
- Microphone mode for microphone signals on IN
- Additional protection features increase system reliability
- Surge immunity to +100V
- Soft-start to minimize in-rush current
- Internal 21ms startup debounce
- Thermal-shutdown protection
- Minimize PCB area
- 12-bump WLP (1.3x2mm) package
- -40°C to +85°C operating temperature range
Applications
- Smartphones
- Tablet PCs
- Portable media players
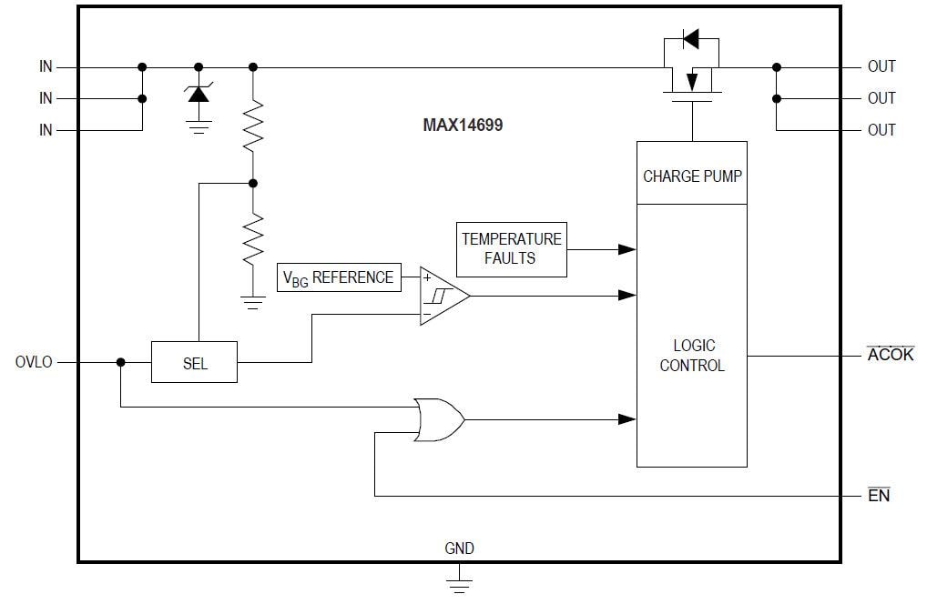
Block Diagram
Publicado: 2018-01-29
| Actualizado: 2023-05-04
