Analog Devices Inc. ADPA1107-EVALZ Amplifier Evaluation Board

Analog Devices Inc. ADPA1107-EVALZ Amplifier Evaluation Board consists of a 2-layer printed circuit board (PCB) fabricated from a 10mil thick, Rogers 4350B copper-clad mounted to an aluminum heat spreader. The heat spreader assists in providing thermal relief to the device and mechanical support to the PCB. Mounting holes on the heat spreader allow the spreader to be attached to a heat sink. Alternatively, the spreader can be clamped to a hot and cold plate. The RFIN and RFOUT ports on the ADPA1107-EVALZ are populated by 2.92mm (K) female coaxial connectors, and the respective RF traces have a 50Ω characteristic impedance. The ADPA1107-EVALZ is populated with components suitable for use over the entire operating temperature range of the device. A thorough calibration path is provided between the J6 and J5 connectors to calibrate board trace losses. J6 and J5 must be populated with 2.92mm (K) female coaxial connectors to use them through the calibration path.

The ground, power, gate control, and detector output voltage are provided through two test points (TP1 and TP2) and two 24-pin headers (J3 and J4) on the ADPA1107-EVALZ. RF traces on the ADPA1107-EVALZ are 50Ω, grounded, coplanar waveguides. The package ground leads and the exposed pad connect directly to the ground plane. Multiple vias connect the top and bottom ground planes with a particular focus on the area directly beneath the ground pad to provide adequate electrical conduction and thermal conduction to the heat spreader.

The ADPA1107-EVALZ ships with a drain pulsing board (pulser board) that can be plugged into the ADPA1107-EVALZ headers and configured to control biasing of the ADPA1107 by providing a negative gate voltage and a control signal that connects and disconnects the drain voltage to the ADPA1107-EVALZ. The Analog Devices Inc. ADPA1107-EVALZ can also operate alone in gate pulsed mode, where a negative pulse is applied to the VGG1 pin of the ADPA1107.

Features

  • 2-layer Rogers 4350B evaluation board with heat spreader
  • End launch 2.92 mm (K) jack RF connectors
  • Through calibration path
  • Drain or gate pulsing capability

Required Equipment

  • Pulse generator
  • Oscilloscope
  • 28V, 3A power supply
  • −4V power supply
  • Tektronix TCPA312A current probe
  • Tektronix TCPA300 current probe amplifier
  • RF signal generator
  • Directional coupler
  • RF power sensor
  • RF power meter

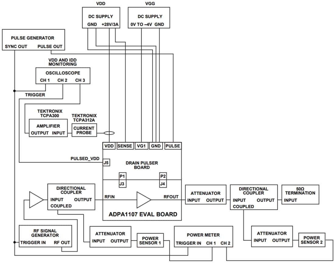
Setup Block Diagram

Block Diagram - Analog Devices Inc. ADPA1107-EVALZ Amplifier Evaluation Board
Publicado: 2021-08-02 | Actualizado: 2022-03-11