Analog Devices Inc. ADL5308 Logarithmic Converters

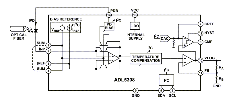
Analog Devices ADL5308 Logarithmic Converters are transimpedance amplifiers optimized for wide dynamic range signal level monitoring in fiber optic systems. The ADL5308 delivers an accurate, temperature-compensated output voltage proportional to the logarithm of the ratio between the input current at pin INP and a reference current. The IREF interface (LOG-ratio detection) provides internal or external reference current. The logarithmic slope and intercept are both accurately trimmed to a nominal value of 200mV/decade and 10pA, respectively.

The ADI ADL5308 logarithmic converters support adaptive photodiode (PD) biasing through the PDB pin. The reverse PD bias is kept small at a low diode current to minimize the dark current. The bias voltage scales linearly with the current at higher input currents to avoid nonlinearity due to PD saturation. The starting bias level and the scale factor at higher currents are configurable through I2C.

The ADL5308 is specified for operation from -40°C to +105°C ambient temperature and is available in a small 2mm x 3mm, 14-terminal LGA package.

Features

  • Fast transient response (IPD stepped from 220µA to 10nA)
    • <2.4µs rise/fall time
    • 2dB electrical (1dB optical) settling time of <3.5µs
  • Flat frequency response/no undershoot
  • Bandwidth of 970kHz at IINP = 10nA
  • Accurately trimmed logarithmic response
    • 200mV/dec logarithmic slope
    • Logarithmic conformance error of ±0.2dB at +25°C (IINP from 10nA to 1mA)
  • Ratio input for direct optical gain measurements
  • Comparator with adjustable hysteresis and latch enable
  • I2C adjustable
    • Adaptive photodiode bias
    • Comparator reference level
  • Minimal external components are required
  • 34dB PSRR at 20kHz and IINP = 10nA
  • 2mm x 3mm, 14-terminal LGA package

Applications

  • Optical power monitoring
  • Erbium-doped fiber amplifiers (EDFA)

Block Diagram

Block Diagram - Analog Devices Inc. ADL5308 Logarithmic Converters
Publicado: 2023-10-10 | Actualizado: 2024-02-05