
Analog Devices Inc. ADF5709 Wideband MMIC VCO
Analog Devices Inc. ADF5709 Wideband MMIC (Monolithic Microwave Integrated Circuit) VCO (Voltage Controlled Oscillator) supports an output frequency range of 9.85GHz to 20.5GHz while maintaining -83dBc/Hz phase noise at 100kHz offset without subharmonic tones. The wide frequency range and low phase noise of this device enable Phase-Locked Loop (PLL) solutions for a variety of frequency bands and limit the need for multiple narrow-band VCOs. The broad frequency coverage reduces the board design complexity and simplifies the bill of materials when designing RF and microwave applications.The ADF5709 VCO operates from a single 5V supply and consumes only 70mA of supply current, resulting in minimal power dissipation. The low power consumption of this device makes it ideal for high-performance applications with limited or no airflow. The monolithic construction of the ADF5709 VCO allows optimal output power and noise characteristics over temperature variations.
The ADF5709 is fully integrated and incorporates a resonator, a negative resistance device, and a varactor diode, minimizing the number of required external components and reducing board space.
The Analog Devices Inc. ADF5709 Wideband MMIC VCO is encapsulated into a tiny, 3.90mm x 3.90mm, RoHS compliant, ceramic Leadless Chip Carrier (LCC) package. The package includes through vias to the exposed pad, enhancing the device's thermal characteristics.
Features
- Wide 9.85GHz to 20.5GHz output frequency range (fOUT)
- 0.5MHz/°C drift rate
- Wide tuning bandwidth
- Low -83dBc/Hz offset single sideband phase noise at 100kHz
- No external resonator needed
- 70mA typical supply current at VCC = 5V
- -40°C to +85°C operating temperature range
- 3.90mm × 3.90mm ceramic LCC24 package
Applications
- Industrial and medical equipment
- Test and measurement equipment
- Military radars, electronic warfare (EW), and electronic countermeasures (ECMs)
- Point to point and multipoint radios
- Very small aperture terminals (VSATs)
- Wireless communication infrastructure
Pin Designations

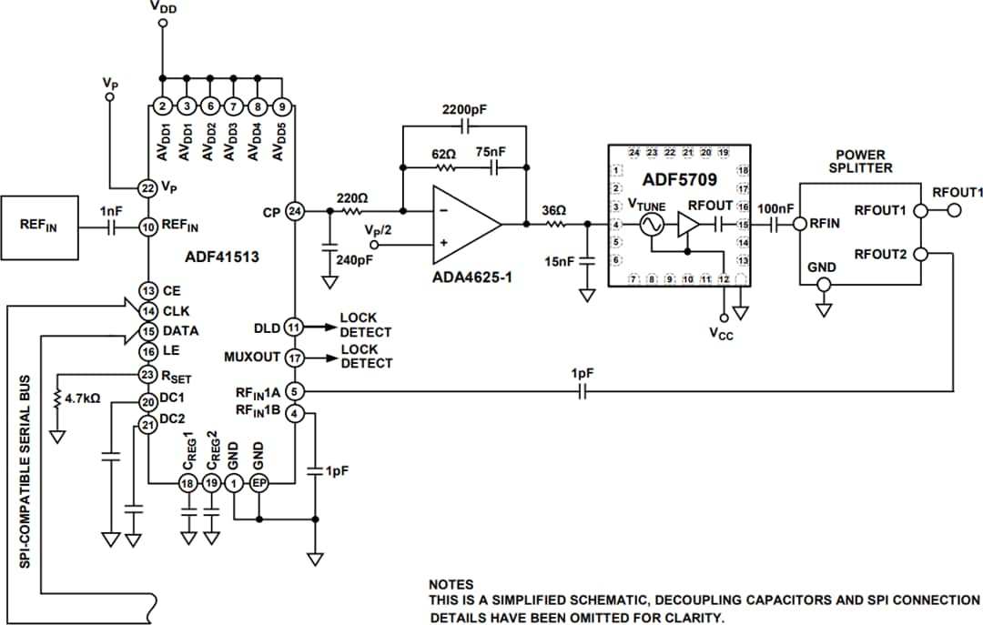
Typical Application Circuit

Package Outline
